Sign In | Join Free | My chinacomputerparts.com
chinacomputerparts.com
Products
Search by Category
Home > Sheet Metal Fabrication >

Stainless Steel Precision Sheet Metal Bending Parts 0.02mm Tolerance coated

Categories Sheet Metal Bending Parts
Brand Name: WS
Model Number: WS- SMP001
Certification: ISO9001:2008 CE, GS, ROHS
Place of Origin: China(Mainland)
MOQ: 10pcs
Price: Negotiable
Payment Terms: L/C, D/A, D/P, T/T, Western Union, MoneyGram
Supply Ability: 10000PCS/Month
Delivery Time: 7 Days
Packaging Details: Film wrapped overall then Nylon belt fastened Or to be Customized Means of Packing
Product material: Aluminium, Stainless Steel, Carbon Steel
Surface treatment: per your requestment, surface coating treatment and Heat treatment and Mirror Polish etc
Dimensions: Customized Sizes
Tolerance: ± 0.02mm
Lead time: MOQ 1 Week, 20,000pcs+ : 4 Weeks.
Application: Industrial Component, Automobiles, home appliances, electrical, kitchenware, electronics
Packing: Film wrapped overall then Nylon belt fastened Or to be Customized Means of Packing
Capacity: 100,000pcs/Month
  • Haven't found right suppliers
  • Our buyer assistants can help you find the most suitable, 100% reliable suppliers from China.
  • And this service is free of charge.
  • we have buyer assistants who speak English, French, Spanish......and we are ready to help you anytime!
Submit Buying Request
  • Product Details
  • Company Profile

Stainless Steel Precision Sheet Metal Bending Parts 0.02mm Tolerance coated

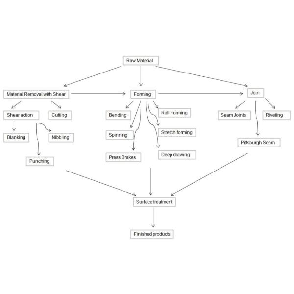
The Processing Of Sheet Metal Fabrication Process & Appliance

In general, sheet metal fabrication including material removal and cutting. Then bending, or rolling forming, or spring, or stretch firming or press brake or deep drawing. The next step is join. Such as seam joints, riveting. The last process is surface treatment, inspection and delivery.


Why choose us?

We supply the fastest, reliable, most affordable CNC machining, prototype making, sheet metal fabrication, molding, and engineering service.

  • Free 3D construction service for simple parts

  • Professional engineering support for your new project before manufacturing.

  • Professional DFM report before placing the order

  • Fast feedback, we are always online!

  • Fast quote, all the quote will be done in 12 hours.

  • Best quality

  • Short delivery time, CNC can be done in 3 days, molding can be done in 15 days.

  • Affordable invest to your new project

Our sevice gurantee:

1. If parts are different from the drawing,

2. If parts' tolerance excesses your 2D drawing and cannot be assembled,

3. If parts appearance don’t comply with your ordered requirements,

4. If parts are lost during delivery,

we will replace the parts for you right away and we bear all the cost.

Manufacture Equipment list:

1.CNC milling machine

2.CNC turning lathe machine

3.Laser cutting machine

4.CNC Bending machine

5.Punching machine

6.Chamfer machine

7.EDM machine

8.WEDM machine

9.Grinding machine

10.Injection machine

11.Die casting machine

12.Polishing machine

13.Drilling machine

14.Hardness testing machine


China Stainless Steel Precision Sheet Metal Bending Parts 0.02mm Tolerance  coated factory
Send your message to this supplier
 
*From:
*To: Dongguan weishen precision hardware co., LTD
*Subject:
*Message:
Characters Remaining: (0/3000)
 
Inquiry Cart 0